304am永利集团在线平台
学院新闻

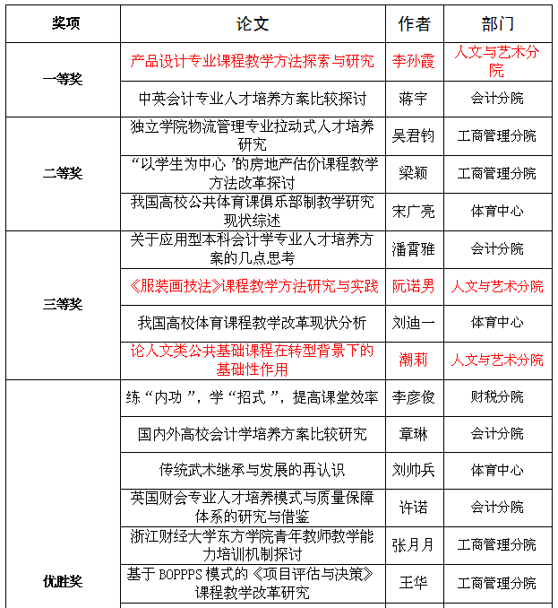
我分院青年教师在优秀教学论文评选中喜获佳绩

时间 : [2015-12-23]浏览次数 : dwt作者 :

院于20151210日对青年教师交流会提交的论文组织专家进行评审评选出青年教师优秀教学论文一等奖2项,二等奖3项,三等奖4项,优胜奖11。我分院共有10位青年教师提交论文,4人获奖。其中李孙霞荣获一等奖,阮诺男和潮莉荣获三等奖,包邵川荣获优胜奖。



Baidu
sogou